赌场
学校主页
校长信箱
导航切换
赌场
赌场简介
学院概况
现任领导
机构设置
联系方式
师资队伍
师资队伍
教学名师
教育教学
本科生培养
硕士生培养
博士生培养
科研成果
科研平台
科研项目
科研成果
学术交流
科研团队
党群工作
党建动态
思想政治教育
工会工作
团组织建设
党风廉政
学生工作
学生管理
学风建设
奖助贷勤
心理健康
就业创业
社团活动
合作交流
校企合作
校校合作
国际交流
社会服务
实习基地
校友之家
校友动态
校友风采
校友组织
校友捐赠
返校服务
常用下载
通知附件
教学资料
管理文件
表格模板
常用资源
赌场公告
PROGRAM NAME
赌场简介
师资队伍
教育教学
科研成果
党群工作
学生工作
合作交流
校友之家
常用下载
教学管理
管理制度
实践教学
就业指导
赌场动态
赌场公告
热点新闻
2020-11-22
@所有参赛选手:“至正杯”法律文书写作大赛评委名单新鲜出炉
2023-04-03
2023年赌场 法律硕士专业学位研究生招生拟录取名单公示
2021-04-02
赌场 2021年法律硕士研究生招生复试量化成绩及拟录取公告
2022-03-22
赌场 2022年法律硕士专业学位研究生复试录取方案
赌场
赌场公告
正文
点击显示栏目
赌场简介
师资队伍
教育教学
科研成果
党群工作
学生工作
合作交流
校友之家
常用下载
教学管理
管理制度
实践教学
就业指导
赌场动态
赌场公告
赌场公告
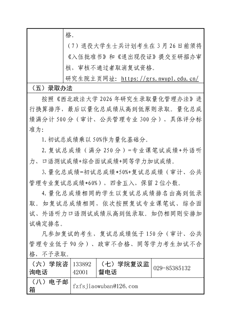
赌场 法律史专业研究生一志愿考生复试录取方案
来源:法律硕士教育学院
发布者:法律硕士教育学院01
浏览量:
法律史专业复试考生名单.xlsx
上一篇:已经是第一篇了
下一篇:
赌场 人权法学硕士研究生一志愿考生复试录取方案